龙行概况
龙行简介
龙行特色
历年合影
学校环境
教学环境
生活环境
住宿环境
师资教学
教学部
招生部
行政部
招生简章
招生简章
班级设置
在线报名
入学流程
优秀作品
素描作品
色彩作品
速写作品
设计作品
教学视频
素描视频
速写视频
色彩视频
画室视频
历年成绩
龙行头条
龙行资讯
艺考资讯
联系我们
联系我们
全国分校
龙行头条
LONGXING NEWS
重庆龙行画室首页
>
艺考资讯
龙行资讯
艺考资讯
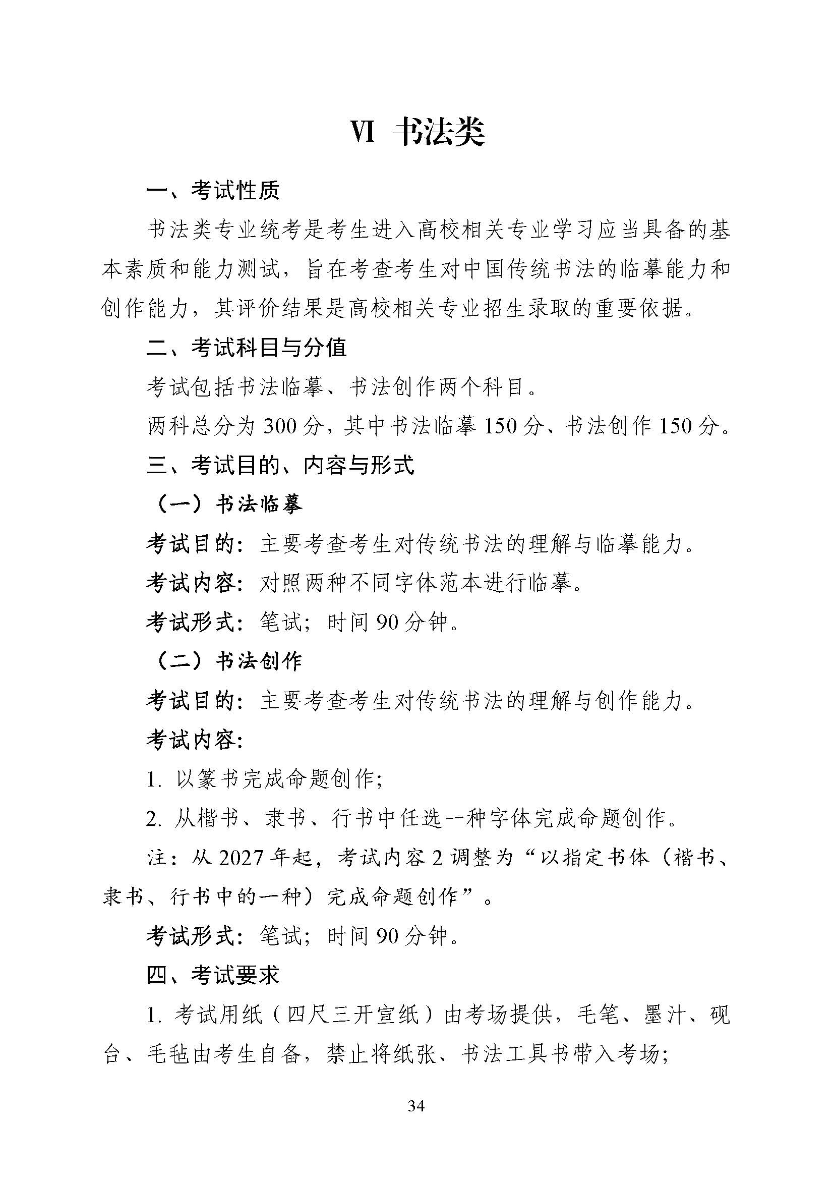
重庆2026书法类专业统考考试说明
2025.11.02 浏览量:227
重庆2026书法类专业统考考试说明
< 上一篇: 北京电影学院2026年艺术类统考拟招生专业与省级统考科类对应参照表
下一篇: 重庆2026美术与设计类专业统考考试说明 >
推荐资讯
重庆美术类2026一诊优秀试卷(素描)
中央美术学院2024年本科招生现场考试合格线
开工大吉||龙行龘龘,岁月新程,勇开新局!
打造高质量艺术教育品牌||重庆龙行艺术培训学校有限公司·宜宾文传行知教育集团有限公司签约揭牌
高分也可能惨遭退档!这些几种误区你要注意!
静态慢写该怎画?有哪些小技巧?
重庆美术培训画室:美术生的第一次是什么体验?
教科书级别的素描,连重庆美术培训画室校长都爱到疯!
在线咨询
QQ咨询
微信客服
微信公众号
在线
报名