龙行概况
龙行简介
龙行特色
历年合影
学校环境
教学环境
生活环境
住宿环境
师资教学
教学部
招生部
行政部
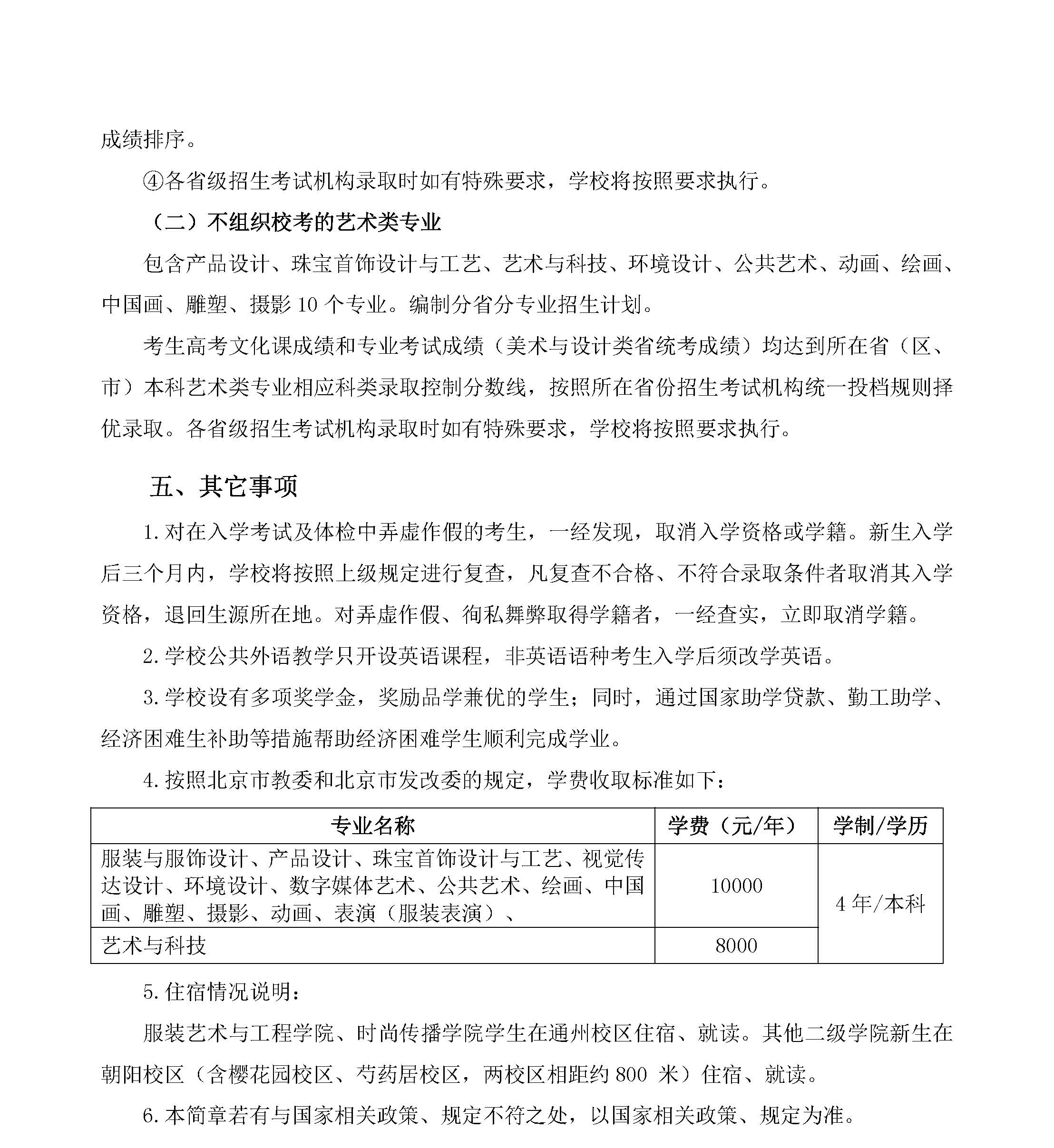
招生简章
招生简章
班级设置
在线报名
入学流程
优秀作品
素描作品
色彩作品
速写作品
设计作品
教学视频
素描视频
速写视频
色彩视频
画室视频
历年成绩
龙行头条
龙行资讯
艺考资讯
联系我们
联系我们
全国分校
龙行头条
LONGXING NEWS
重庆龙行画室首页
>
艺考资讯
龙行资讯
艺考资讯
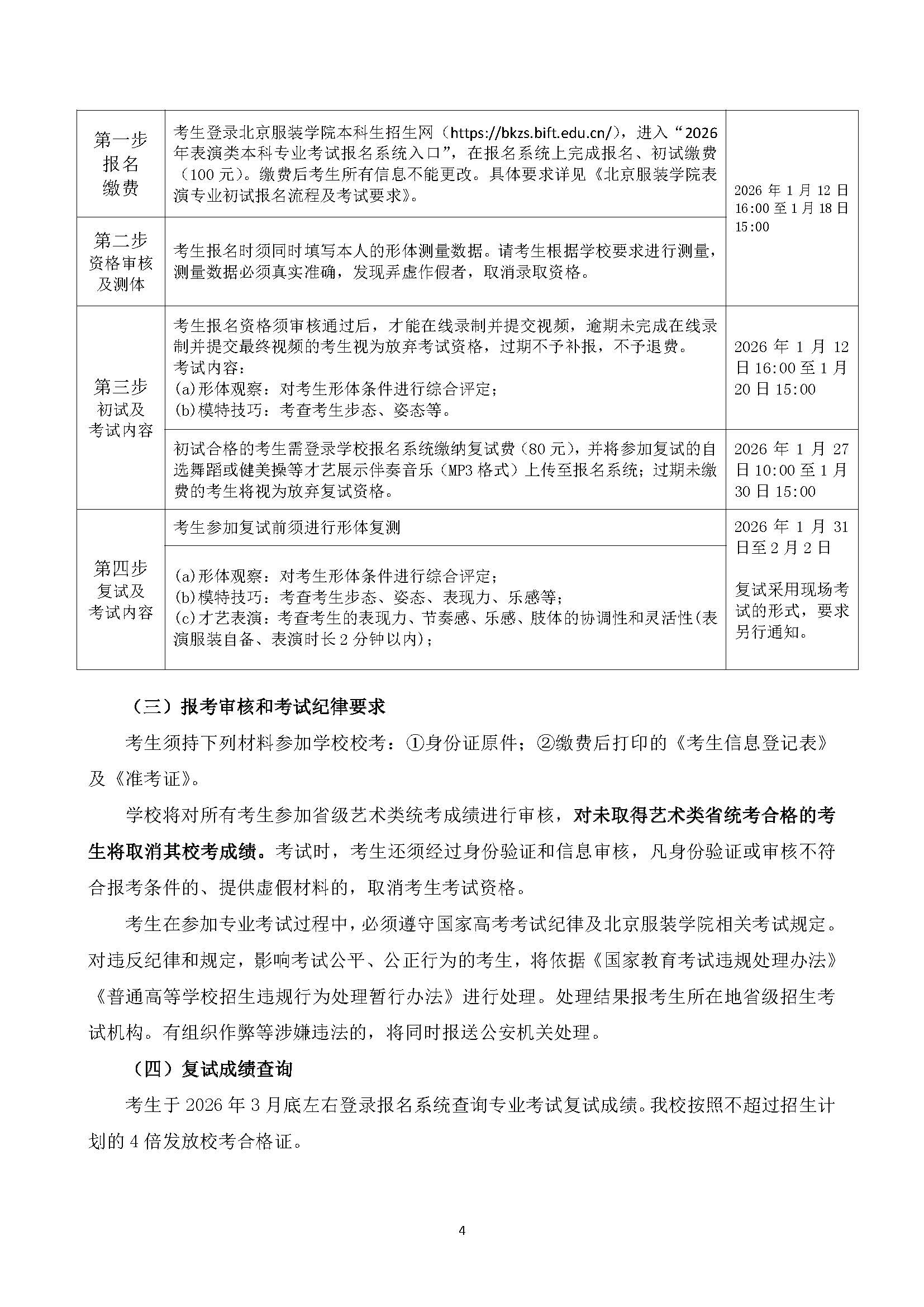
北京服装学院2026招生简章
2026.01.14 浏览量:214
北京服装学院2026招生简章
< 上一篇: 北服2026校考专业招生计划人数
下一篇: 西安美术学院2026专业校考网络初试流程图 >
推荐资讯
上海大学2026年艺术类本科(校考)专业与各省统考子科类对照表
湖北美术学院2025年普通本科招生专业现场考试考生须知
2023四川美术学院录取分数线公布
这才是央美高分卷该有的风范,重庆画室带你了解一下!
一篇关于色彩所要运用的颜料知识,不懂的可真要好好看重庆美术培训学校讲的!
西安美术学院2021年本科招生校考合格线公布及复核受理查询公告
重庆美术培训画室美术生如果不知道联考有多重要,赶紧来科普!
重庆美术集训画室收集了艺考期间的20个小技巧,不容错过!
在线咨询
QQ咨询
微信客服
微信公众号
在线
报名