龙行概况
龙行简介
龙行特色
历年合影
学校环境
教学环境
生活环境
住宿环境
师资教学
教学部
招生部
行政部
招生简章
招生简章
班级设置
在线报名
入学流程
优秀作品
素描作品
色彩作品
速写作品
设计作品
教学视频
素描视频
速写视频
色彩视频
画室视频
历年成绩
龙行头条
龙行资讯
艺考资讯
联系我们
联系我们
全国分校
龙行头条
LONGXING NEWS
重庆龙行画室首页
>
艺考资讯
龙行资讯
艺考资讯
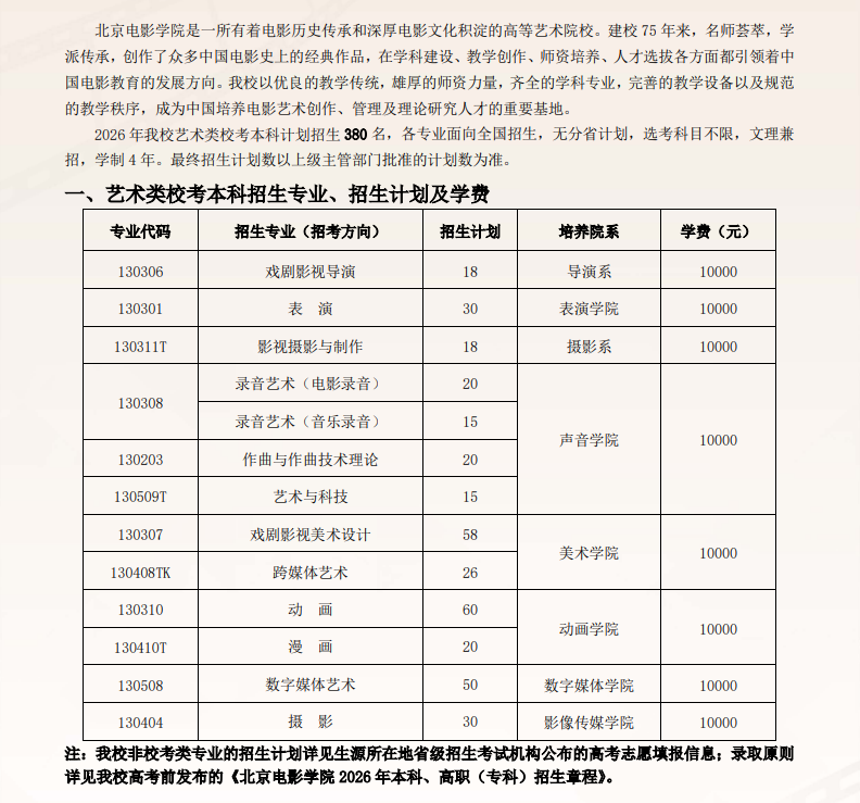
北京电影学院2026年艺术类招生计划
2026.01.19 浏览量:140
北京电影学院2026年艺术类招生计划
< 上一篇: 中国传媒大学2026年艺术类校考招生计划
下一篇: 鲁迅美术学院2026年本科招生复试报名通知 >
推荐资讯
北京服装学院2026年美术与设计类校考招生专业考试大纲
云南省2026艺术类专业考试时间安排
四川大学计划撤销音乐学、表演、动画等艺术类专业
22届美术生高考倒计时!这样的文化课成绩到底能上哪所院校?
四川美术学院2022年本科招生专业考试初选结果查询公告
重庆美术培训画室美术生你真的懂素描吗?
重庆龙行艺术践行“九心归一,龙行天下”大型艺术体验!
重庆美术培训画室美术生想进央美?画成这样就可以了!
在线咨询
QQ咨询
微信客服
微信公众号
在线
报名